In 2026, modern learning platforms don’t just deliver courses; they provide instantaneous, real-time interaction with learners when they enroll or complete a lesson, submit a form, or become inactive. When a learner takes one of these actions, it should trigger an action within the learning platform as soon as possible, such as unlocking content for that user, sending a notification to the instructor, updating the learner’s profile in your Customer Relationship Management (CRM) system, sending a re-engagement email, and logging analytics related to the learner’s actions.
This real-time experience for learners is made possible by three foundational components:
- Webhooks (real-time event signals)
- Automations (rules and actions)
- Modern Learning Management Systems (LMS) (the learning engine)
Together, they power LMS automation workflows and real-time LMS workflows that improve learner engagement, streamline operations, and scale education across teams, customers, and paid academies.
What Is a Webhook (And Why LMS Platforms Need It)
What is a webhook?
A webhook is a real-time message sent from one system to another when an event happens.
Instead of your system constantly “checking” for updates, webhooks push data instantly.
In learning platforms, webhooks notify your tech stack when something meaningful happens in your LMS.

Why Webhooks Matter for Modern Learning Systems
Webhooks matter for modern learning systems because they enable real-time learning automation. Instead of waiting for delayed syncs or manual updates, your LMS can react instantly when a learner enrolls, completes a course, or becomes inactive. This makes onboarding, progress tracking, and re-engagement feel timely and personal.
By using webhooks, your LMS becomes an event-driven learning system rather than a disconnected data silo. Learning activity flows naturally into your CRM, analytics, and product workflows, helping teams act faster. If you’re building a learning management system automation in 2026, webhooks are the foundation.
Webhooks vs Automations: What’s the Difference?
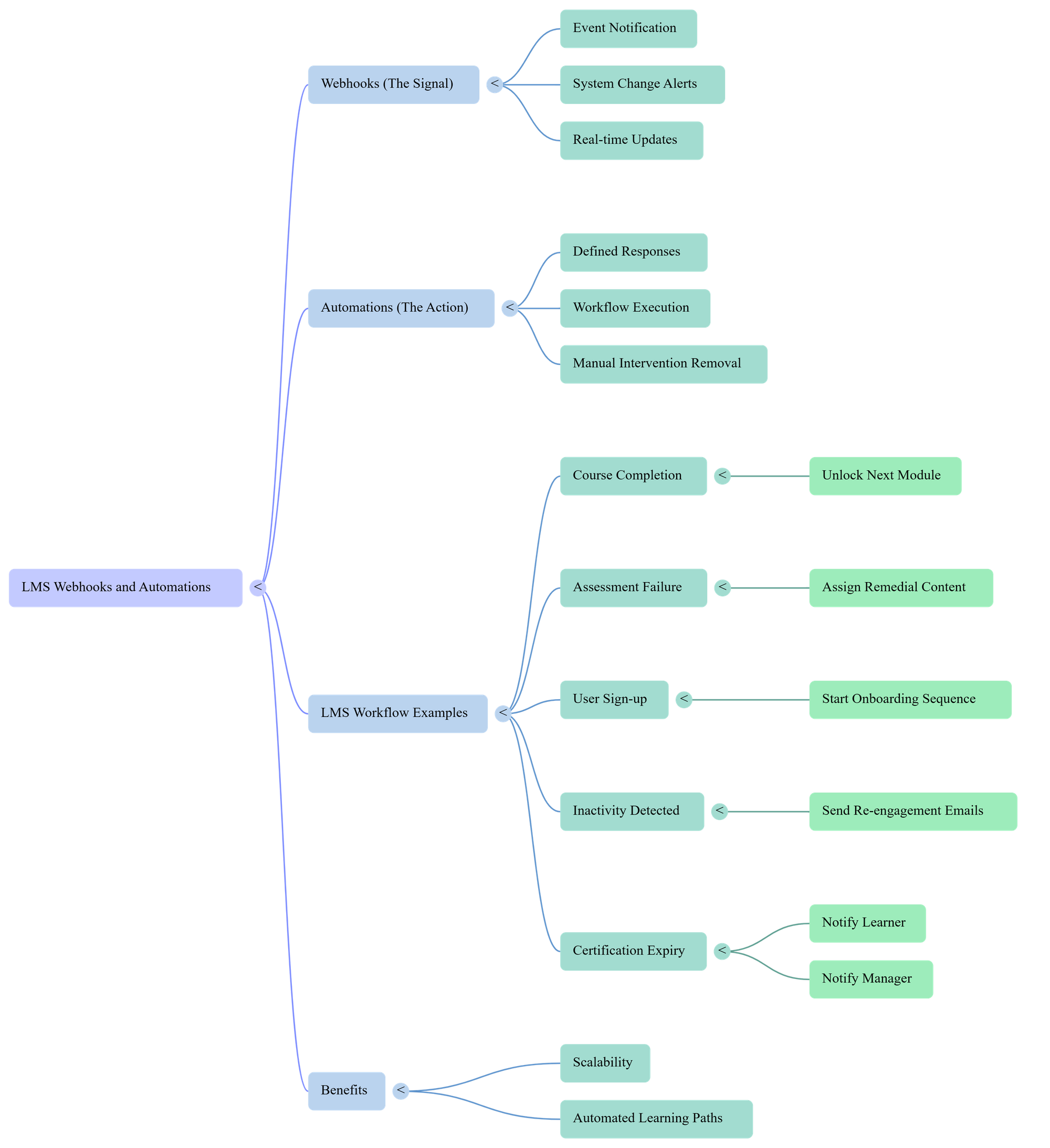
Think of webhooks as the signal and automations as the action.
Webhooks = “This just happened.”
They notify your system when something changes in the LMS.
Automations = “Here’s what to do next.”
They define what actions should run when that event arrives.
Examples of LMS automation workflows:
- When a learner completes a course → unlock the next module
- When an assessment is failed → assign remedial content
- When a user signs up → start onboarding sequence
- When inactivity is detected → send re-engagement emails
- When certification expires → notify learner and manager
This combination powers automated learning workflows that scale without manual intervention.

Real-Time LMS Workflows
A real-time LMS workflow is a chain of automated actions triggered instantly by learner behavior.
Example flow:
Course completed → webhook sent → CRM updated → certificate issued → email delivered → analytics logged
This kind of setup is the heart of real-time LMS workflows and LMS automation workflows in 2026. It helps new learners get onboarded faster, improves course completion rates, creates a smoother learner experience, keeps reporting accurate in real time, and reduces the manual work your team has to manage every day.
High-Impact Use Cases for Learning Automation
High-impact use cases for learning automation show what happens when your LMS stops being “just a place for courses” and starts acting like a smart system that works for you behind the scenes. With learning management system automation, your LMS doesn’t wait for humans to push buttons or chase updates. It reacts instantly using real-time LMS workflows and LMS automation workflows, turning everyday learning moments into smooth, automated experiences.
Employee Training & Compliance
Trigger: New employee added
Workflow: Auto-enroll onboarding → notify manager → track progress → issue certificates
Result: Faster ramp-up, consistent compliance, zero manual follow-ups
Imagine your employee training and compliance running on autopilot. The moment a new employee is added, their onboarding courses are assigned automatically. Their manager gets notified. Progress is tracked in real time. Certificates are issued after the second training is completed.
No follow-up emails.
No awkward reminders.
No “Did you finish your compliance course yet?” messages.
In 2026, companies that use real-time learning automation see faster ramp-up times and fewer compliance gaps because learning kicks off the moment someone joins, not days later when someone remembers to assign a course.
Customer Education (SaaS & Platforms)
Trigger: User signs up
Workflow: Enroll in product training → track adoption → send contextual help → alert the success team on inactivity
Result: Higher activation, lower churn
Now, picture customer education for SaaS and digital platforms. A user signs up, and instantly they’re enrolled in product training that matches what they’re trying to achieve. As they move through lessons, the system quietly tracks adoption and sends helpful tips right when they’re needed. If someone goes quiet, the customer success team gets alerted before the user churns.
These real-time LMS workflows make learning feel like part of the product experience, not a separate help center no one visits.
The result?
Higher activation, better engagement, and users who actually understand your product instead of guessing their way through it.
Paid Online Academies
Trigger: Payment successful
Workflow: Grant access → welcome email → certificate on completion → upsell next course
Result: Higher completion and monetization
Then there’s the world of paid online academies, where learning automation directly impacts revenue. The moment a payment goes through, access is granted automatically, and a welcome email lands in the learner’s inbox. When the course is completed, certificates are issued instantly, and the next relevant course is recommended at just the right moment.
With LMS automation workflows, academy owners can scale to thousands of learners without drowning in admin work, while still increasing course completion rates and upsell conversions.
All of these examples show how learning management system automation connects learning to real business growth. With real-time learning automation, your LMS stops being a passive content library and starts acting like a smart engine that drives onboarding, engagement, retention, and revenue automatically, reliably, and at the exact moment it matters.
Best Practices for Building Automated Learning Workflows
Design for speed
Real-time feedback improves motivation and completion rates.
Start simple
Begin with 2–3 LMS automation workflows. Expand once stable.
Automate high-impact actions
Enrollments, reminders, certificates, re-engagement, and reporting.
Personalize learning paths
Use learner behavior to dynamically adjust content.
Track everything
Monitor completions, drop-offs, failures, retries, and outcomes.

Common Mistakes to Avoid in Real-Time LMS Workflows
| Mistake | Why It’s Risky |
|---|---|
| Over-automating every action | Creates noise, overwhelms learners with alerts, and reduces the impact of real-time learning automation on meaningful moments. |
| Treating the LMS as a silo | Learning data becomes isolated from CRM, analytics, and product systems, limiting the value of learning management system automation. |
| Ignoring the learner experience | Poorly timed or irrelevant messages make LMS automation workflows feel robotic and hurt learner engagement. |
| Building workflows without clear goals | Real-time LMS workflows become complex without delivering measurable impact on onboarding, completion, or retention. |
| Not monitoring failures and retries | Webhooks and automations can silently fail, breaking enrollments, certificates, and reporting without anyone noticing. |
| Forgetting to measure results | Without tracking outcomes, real-time learning automation becomes guesswork instead of a growth driver. |
| Automating broken processes | Automation scales existing problems, turning messy workflows into faster, bigger failures. |
| Not planning for scale | Real-time LMS workflows that work for small cohorts may break under high traffic, spikes, or API limits. |
| Ignoring data quality | Inconsistent learner data causes LMS automation workflows to misfire, creating incorrect enrollments and bad experiences. |
| Forgetting the human fallback | When real-time learning automation fails, learners and teams are left stuck without a way to resolve issues quickly. |

How BrainCert Supports Webhooks, Automations, and Modern Learning Systems
BrainCert is built for real-time LMS workflows and learning management system automation, not static course delivery.
Webhooks & Developer APIs
Send real-time LMS events (enrollments, completions, assessments, form submissions, certificates) to your CRM, HR tools, and analytics platforms to power event-driven learning workflows.

Automation-Ready LMS Events
Trigger LMS automation workflows like auto-enrollment, dynamic learning paths, certificate issuance, compliance tracking, and role-based training.
Forms as Workflow Triggers
Capture onboarding data, feedback, assignments, and approvals, then trigger automated learning workflows across your systems.

Real-Time Tracking & Reporting
Monitor engagement and completions in real time to trigger follow-ups and coaching instantly.

API-First Integrations for Scale
Embed learning into your product, customer portals, and internal tools to make education part of your core experience.
Conclusion
In 2026, the learning platforms that stand out aren’t just delivering content; they’re responding in real time. When learning systems become event-driven, every learner action becomes an opportunity to guide, support, and engage at the right moment. Webhooks provide the signal, automations turn that signal into action, and modern LMS platforms bring everything together into one connected experience.
This shift isn’t just about better technology; it’s about better learning outcomes. Real-time workflows help teams move faster, reduce manual work, improve learner engagement, and connect learning directly to growth, revenue, and performance. The platforms that win are the ones designed to react, adapt, and scale with their learners, not the ones that stay static.
Frequently Asked Questions
What is a webhook in simple terms?
A webhook sends real-time data from one system to another when an event happens, without waiting for manual checks.
What are webhooks used for in LMS platforms?
They trigger real-time LMS workflows like enrollment automation, certificate issuance, CRM updates, and re-engagement emails.
How do webhooks enable LMS automation workflows?
Webhooks send events; automations define actions. Together, they power automated learning workflows.
Are webhooks secure for learning management systems?
Yes, when implemented with HTTPS, signature verification, and monitoring.
What’s the difference between LMS APIs and webhooks?
APIs pull data when requested. Webhooks push data instantly when events occur.
